Instance Verification Kit (IVK)
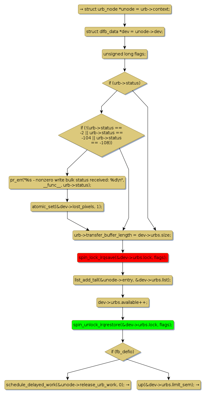
spin lock @ [47843+42+/linux-3.19-rc1/drivers/video/fbdev/udlfb.c]
Instance Signature: lock
|
The Matching Pair Graph:
|
|
Function Name
|
Control Flow Graph (CFG)
|
Events Flow Graph (EFG)
|
Source Correspondence
|
|
dlfb_urb_completion
|
|
|
[47329+19+/linux-3.19-rc1/drivers/video/fbdev/udlfb.c]
|